|
PAASS
Software suite to Acquire and Analyze Data from Pixie16
|
Holds pointers to all Histograms. More...
#include <Plots.hpp>

Public Member Functions | |
| Plots (int offset, int range, std::string name) | |
| int | GetOffset () |
| void | PrintNonEmpty (std::ofstream &hislog) |
| bool | CheckRange (int id) const |
| bool | Exists (int id) const |
| bool | Exists (const std::string &mne) const |
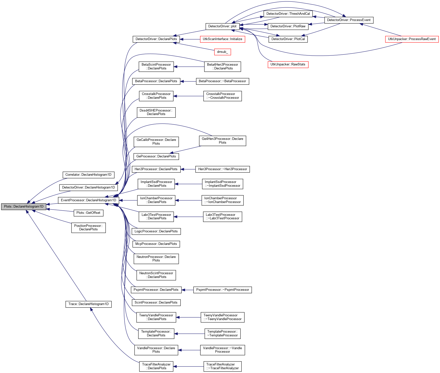
| bool | DeclareHistogram1D (int dammId, int xSize, const char *title, int halfWordsPerChan, int xHistLength, int xLow, int xHigh, const std::string &mne="") |
| Declares a 1D histogram calls the C++ wrapper for DAMM. More... | |
| bool | DeclareHistogram1D (int dammId, int xSize, const char *title, int halfWordsPerChan=2, const std::string &mne="") |
| Declares a 1D histogram calls the C++ wrapper for DAMM. More... | |
| bool | DeclareHistogram1D (int dammId, int xSize, const char *title, int halfWordsPerChan, int contraction, const std::string &mne="") |
| Declares a 1D histogram calls the C++ wrapper for DAMM. More... | |
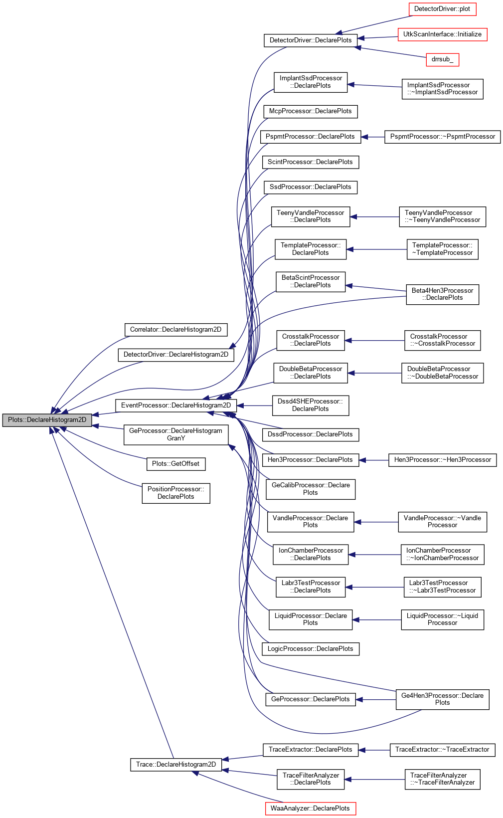
| bool | DeclareHistogram2D (int dammId, int xSize, int ySize, const char *title, int halfWordsPerChan, int xHistLength, int xLow, int xHigh, int yHistLength, int yLow, int yHigh, const std::string &mne="") |
| Declares a 2D histogram calls the C++ wrapper for DAMM. More... | |
| bool | DeclareHistogram2D (int dammId, int xSize, int ySize, const char *title, int halfWordPerChan=1, const std::string &mne="") |
| Declares a 2D histogram calls the C++ wrapper for DAMM. More... | |
| bool | DeclareHistogram2D (int dammId, int xSize, int ySize, const char *title, int halfWordsPerChan, int xContraction, int yContraction, const std::string &mne="") |
| Declares a 2D histogram calls the C++ wrapper for DAMM. More... | |
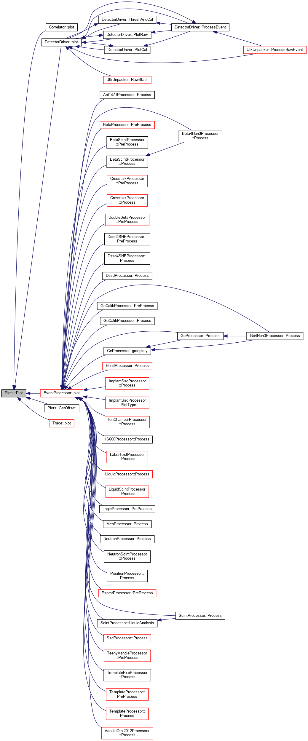
| bool | Plot (int dammId, double val1, double val2=-1, double val3=-1, const char *name="h") |
| Plots into histogram defined by dammId. More... | |
| bool | Plot (const std::string &mne, double val1, double val2=-1, double val3=-1, const char *name="h") |
| Plots into histogram defined by mne. More... | |
| bool | BananaTest (const int &id, const double &x, const double &y) |
Private Member Functions | |
| int | Round (double val) const |
Private Attributes | |
| int | offset_ |
| int | range_ |
| std::string | name_ |
| std::set< int > | idList_ |
| std::map< std::string, int > | mneList |
| std::map< int, std::string > | titleList |
Static Private Attributes | |
| static PlotsRegister * | plots_register_ |
| Instance of the plots register. More... | |
| Plots::Plots | ( | int | offset, |
| int | range, | ||
| std::string | name | ||
| ) |
| bool Plots::BananaTest | ( | const int & | id, |
| const double & | x, | ||
| const double & | y | ||
| ) |
Method to test if a parameter is inside of a loaded banana
Will not help you defend against a man wielding a pointed stick.
| [in] | id | : the banana id to look at |
| [in] | x | : the x value to check |
| [in] | y | : the y value to check |
Definition at line 22 of file Plots.cpp.


| bool Plots::CheckRange | ( | int | id | ) | const |
| bool Plots::DeclareHistogram1D | ( | int | dammId, |
| int | xSize, | ||
| const char * | title, | ||
| int | halfWordsPerChan, | ||
| int | xHistLength, | ||
| int | xLow, | ||
| int | xHigh, | ||
| const std::string & | mne = "" |
||
| ) |
Declares a 1D histogram calls the C++ wrapper for DAMM.
| [in] | dammId | : The histogram number to define |
| [in] | xSize | : The range of the x-axis |
| [in] | title | : The title for the histogram |
| [in] | halfWordsPerChan | : the half words per channel in the his |
| [in] | xHistLength | : length of the histogram in the x axis |
| [in] | xLow | : the Low range of the histogram |
| [in] | xHigh | : the High range of the histogram |
| [in] | mne | : the mnemonic for the histogram |
Constructors based on DeclareHistogram functions.
Definition at line 44 of file Plots.cpp.


| bool Plots::DeclareHistogram1D | ( | int | dammId, |
| int | xSize, | ||
| const char * | title, | ||
| int | halfWordsPerChan = 2, |
||
| const std::string & | mne = "" |
||
| ) |
Declares a 1D histogram calls the C++ wrapper for DAMM.
| [in] | dammId | : The histogram number to define |
| [in] | xSize | : The range of the x-axis |
| [in] | title | : The title for the histogram |
| [in] | halfWordsPerChan | : the half words per channel in the his |
| [in] | mne | : the mnemonic for the histogram |
| bool Plots::DeclareHistogram1D | ( | int | dammId, |
| int | xSize, | ||
| const char * | title, | ||
| int | halfWordsPerChan, | ||
| int | contraction, | ||
| const std::string & | mne = "" |
||
| ) |
Declares a 1D histogram calls the C++ wrapper for DAMM.
| [in] | dammId | : The histogram number to define |
| [in] | xSize | : The range of the x-axis |
| [in] | title | : The title for the histogram |
| [in] | halfWordsPerChan | : the half words per channel in the his |
| [in] | contraction | : the histogram contraction number |
| [in] | mne | : the mnemonic for the histogram |
| bool Plots::DeclareHistogram2D | ( | int | dammId, |
| int | xSize, | ||
| int | ySize, | ||
| const char * | title, | ||
| int | halfWordsPerChan, | ||
| int | xHistLength, | ||
| int | xLow, | ||
| int | xHigh, | ||
| int | yHistLength, | ||
| int | yLow, | ||
| int | yHigh, | ||
| const std::string & | mne = "" |
||
| ) |
Declares a 2D histogram calls the C++ wrapper for DAMM.
| [in] | dammId | : The histogram number to define |
| [in] | xSize | : The range of the x-axis |
| [in] | ySize | : The range of the y-axis |
| [in] | title | : The title of the histogram |
| [in] | halfWordsPerChan | : the half words per channel in the his |
| [in] | xHistLength | : length of the histogram in the x axis |
| [in] | xLow | : the Low range of the histogram |
| [in] | xHigh | : the High range of the histogram |
| [in] | yHistLength | : length of the histogram in the y axis |
| [in] | yLow | : the Low for the y-range of the histogram |
| [in] | yHigh | : the High for the y-range of the histogram |
| [in] | mne | : the mnemonic for the histogram |
Definition at line 88 of file Plots.cpp.


| bool Plots::DeclareHistogram2D | ( | int | dammId, |
| int | xSize, | ||
| int | ySize, | ||
| const char * | title, | ||
| int | halfWordPerChan = 1, |
||
| const std::string & | mne = "" |
||
| ) |
Declares a 2D histogram calls the C++ wrapper for DAMM.
| [in] | dammId | : The histogram number to define |
| [in] | xSize | : The range of the x-axis |
| [in] | ySize | : The range of the y-axis |
| [in] | title | : The title of the histogram |
| [in] | halfWordPerChan | : the half words per channel in the his |
| [in] | mne | : the mnemonic for the histogram |
| bool Plots::DeclareHistogram2D | ( | int | dammId, |
| int | xSize, | ||
| int | ySize, | ||
| const char * | title, | ||
| int | halfWordsPerChan, | ||
| int | xContraction, | ||
| int | yContraction, | ||
| const std::string & | mne = "" |
||
| ) |
Declares a 2D histogram calls the C++ wrapper for DAMM.
| [in] | dammId | : The histogram number to define |
| [in] | xSize | : The range of the x-axis |
| [in] | ySize | : the range of the y-axis |
| [in] | title | : The title for the histogram |
| [in] | halfWordsPerChan | : the half words per channel in the his |
| [in] | xContraction | : the histogram x contraction number |
| [in] | yContraction | : the histogram y contraction number |
| [in] | mne | : the mnemonic for the histogram |
| bool Plots::Exists | ( | int | id | ) | const |
| bool Plots::Exists | ( | const std::string & | mne | ) | const |
|
inline |
| bool Plots::Plot | ( | int | dammId, |
| double | val1, | ||
| double | val2 = -1, |
||
| double | val3 = -1, |
||
| const char * | name = "h" |
||
| ) |
Plots into histogram defined by dammId.
| [in] | dammId | : The histogram number to define |
| [in] | val1 | : the x value |
| [in] | val2 | : the y value or weight for a 1D histogram |
| [in] | val3 | : the z value or weight in a 2D histogram |
| [in] | name | : the name of the histogram in ROOT (not implemented now) |
Definition at line 139 of file Plots.cpp.


| bool Plots::Plot | ( | const std::string & | mne, |
| double | val1, | ||
| double | val2 = -1, |
||
| double | val3 = -1, |
||
| const char * | name = "h" |
||
| ) |
| void Plots::PrintNonEmpty | ( | std::ofstream & | hislog | ) |
Prints out the non empty histograms in the analysis
| [in] | hislog | : the file stream to print to |

|
private |
|
private |
|
private |
|
private |
|
private |
|
staticprivate |
|
private |
|
private |