|
PAASS
Software suite to Acquire and Analyze Data from Pixie16
|
Class to handle processing of position sensitive pmts. More...
#include <PspmtProcessor.hpp>


Data Structures | |
| struct | PspmtData |
| Structure defining what data we're storing. More... | |
Public Member Functions | |
| PspmtProcessor (void) | |
| ~PspmtProcessor () | |
| virtual void | DeclarePlots (void) |
| virtual bool | PreProcess (RawEvent &event) |
| virtual bool | Process (RawEvent &event) |
Public Member Functions inherited from EventProcessor | |
| EventProcessor () | |
| EventProcessor (int offset, int range, std::string name) | |
| virtual | ~EventProcessor () |
| virtual const std::set< std::string > & | GetTypes (void) const |
| virtual bool | DidProcess (void) const |
| virtual bool | HasEvent (void) const |
| virtual bool | Init (RawEvent &event) |
| void | EndProcess (void) |
| std::string | GetName (void) const |
Private Attributes | |
| struct PspmtProcessor::PspmtData | data_ |
| instance of structure to hold the data More... | |
Additional Inherited Members | |
Protected Member Functions inherited from EventProcessor | |
| virtual void | plot (int dammId, double val1, double val2=-1, double val3=-1, const char *name="h") |
| Implementation of the plot command to interface with the DAMM routines. More... | |
| virtual void | DeclareHistogram1D (int dammId, int xSize, const char *title) |
| Declares a 1D histogram calls the C++ wrapper for DAMM. More... | |
| virtual void | DeclareHistogram2D (int dammId, int xSize, int ySize, const char *title) |
| Declares a 2D histogram calls the C++ wrapper for DAMM. More... | |
Protected Attributes inherited from EventProcessor | |
| std::string | name |
| Name of the Processor. More... | |
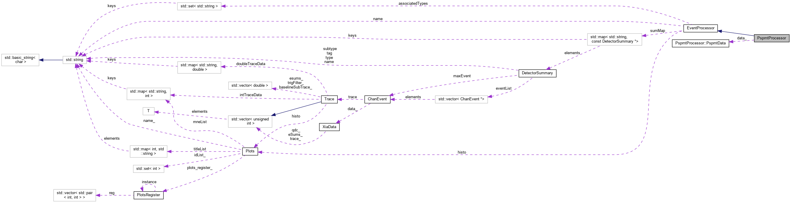
| std::set< std::string > | associatedTypes |
| Set of associated types for Processor. More... | |
| bool | initDone |
| True if the initialization has finished. More... | |
| bool | didProcess |
| True if the process finished. More... | |
| std::map< std::string, const DetectorSummary * > | sumMap |
| Map of associated detector summary. More... | |
| Plots | histo |
Class to handle processing of position sensitive pmts.
Definition at line 14 of file PspmtProcessor.hpp.
| PspmtProcessor::PspmtProcessor | ( | void | ) |
Default Constructor
Definition at line 67 of file PspmtProcessor.cpp.
|
inline |
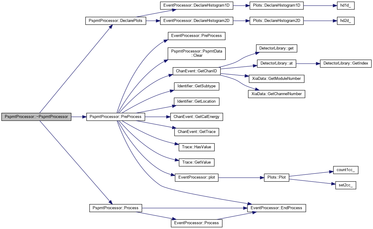
Default Destructor
Definition at line 19 of file PspmtProcessor.hpp.

|
virtual |
Declare the plots used in the analysis
Reimplemented from EventProcessor.
Definition at line 71 of file PspmtProcessor.cpp.


|
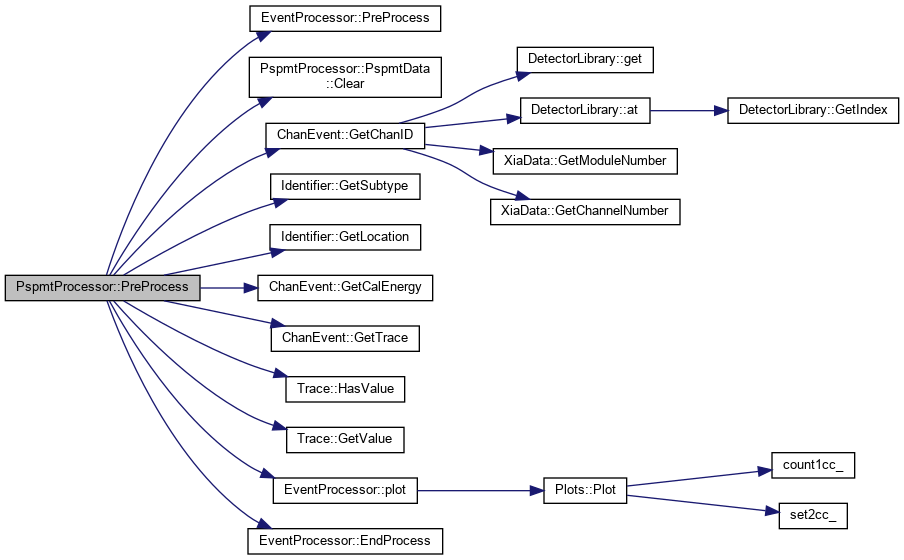
virtual |
Preprocess the VANDLE data
| [in] | event | : the event to preprocess |
Reimplemented from EventProcessor.
Definition at line 129 of file PspmtProcessor.cpp.


|
virtual |
Process the event for VANDLE stuff
| [in] | event | : the event to process |
Reimplemented from EventProcessor.
Definition at line 315 of file PspmtProcessor.cpp.


|
private |
instance of structure to hold the data