PAASS
Software suite to Acquire and Analyze Data from Pixie16
VandleProcessor Class Reference

Class to process VANDLE related events. More...

#include <VandleProcessor.hpp>

Inheritance diagram for VandleProcessor:
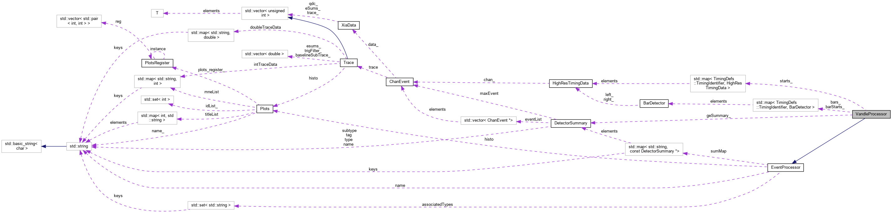
Collaboration diagram for VandleProcessor:

Public Member Functions

 VandleProcessor ()
 
 ~VandleProcessor ()
 
virtual void DeclarePlots (void)
 
 VandleProcessor (const std::vector< std::string > &typeList, const double &res, const double &offset, const unsigned int &numStarts)
 
virtual bool PreProcess (RawEvent &event)
 
virtual bool Process (RawEvent &event)
 
virtual double CorrectTOF (const double &TOF, const double &corRadius, const double &z0)
 Correct the time of flight based on the geometry of the setup. More...
 
BarMap GetBars (void)
 
bool GetHasSmall (void)
 
bool GetHasMed (void)
 
bool GetHasBig (void)
 
- Public Member Functions inherited from EventProcessor
 EventProcessor ()
 
 EventProcessor (int offset, int range, std::string name)
 
virtual ~EventProcessor ()
 
virtual const std::set< std::string > & GetTypes (void) const
 
virtual bool DidProcess (void) const
 
virtual bool HasEvent (void) const
 
virtual bool Init (RawEvent &event)
 
void EndProcess (void)
 
std::string GetName (void) const
 

Protected Attributes

BarMap bars_
 A map to hold all the bars. More...
 
TimingMap starts_
 A map to to hold all the starts. More...
 
BarMap barStarts_
 A map that holds all of the bar starts. More...
 
DetectorSummarygeSummary_
 The Detector Summary for Ge Events. More...
 
bool hasDecay_
 True if there was a correlated beta decay. More...
 
double decayTime_
 the time of the decay More...
 
double plotMult_
 The resolution multiplier for DAMM histograms. More...
 
double plotOffset_
 The offset multiplier for DAMM histograms. More...
 
bool hasSmall_
 True if small bars were requested in the Config. More...
 
bool hasBig_
 True if big bars were requested in the Config. More...
 
bool hasMed_
 True if medium bars were requested in the Config. More...
 
unsigned int numStarts_
 The number of starts set in the Config File. More...
 
- Protected Attributes inherited from EventProcessor
std::string name
 Name of the Processor. More...
 
std::set< std::string > associatedTypes
 Set of associated types for Processor. More...
 
bool initDone
 True if the initialization has finished. More...
 
bool didProcess
 True if the process finished. More...
 
std::map< std::string, const DetectorSummary * > sumMap
 Map of associated detector summary. More...
 
Plots histo
 

Private Member Functions

void AnalyzeBarStarts (void)
 
void AnalyzeStarts (void)
 
void ClearMaps (void)
 
void FillVandleOnlyHists ()
 
unsigned int ReturnOffset (const std::string &type)
 

Additional Inherited Members

- Protected Member Functions inherited from EventProcessor
virtual void plot (int dammId, double val1, double val2=-1, double val3=-1, const char *name="h")
 Implementation of the plot command to interface with the DAMM routines. More...
 
virtual void DeclareHistogram1D (int dammId, int xSize, const char *title)
 Declares a 1D histogram calls the C++ wrapper for DAMM. More...
 
virtual void DeclareHistogram2D (int dammId, int xSize, int ySize, const char *title)
 Declares a 2D histogram calls the C++ wrapper for DAMM. More...
 

Detailed Description

Class to process VANDLE related events.

Definition at line 26 of file VandleProcessor.hpp.

Constructor & Destructor Documentation

§ VandleProcessor() [1/2]

VandleProcessor::VandleProcessor ( )

Default Constructor

Definition at line 52 of file VandleProcessor.cpp.

Here is the caller graph for this function:

§ ~VandleProcessor()

VandleProcessor::~VandleProcessor ( )
inline

Default Destructor

Definition at line 31 of file VandleProcessor.hpp.

Here is the call graph for this function:

§ VandleProcessor() [2/2]

VandleProcessor::VandleProcessor ( const std::vector< std::string > &  typeList,
const double &  res,
const double &  offset,
const unsigned int &  numStarts 
)

Constructor taking a list of detector types as an argument

Parameters
[in]typeList: the list of bar types that are in the analysis
[in]res: The resolution of the DAMM histograms
[in]offset: The offset of the DAMM histograms
[in]numStarts: number of starts we have to process

Definition at line 57 of file VandleProcessor.cpp.

Member Function Documentation

§ AnalyzeBarStarts()

void VandleProcessor::AnalyzeBarStarts ( void  )
private

Analyze the data for scenarios with Bar Starts; e.g. Double Beta detectors

Definition at line 242 of file VandleProcessor.cpp.

Here is the call graph for this function:
Here is the caller graph for this function:

§ AnalyzeStarts()

void VandleProcessor::AnalyzeStarts ( void  )
private

Analyze the data for scenarios with Single sided Starts; e.g. LeRIBSS beta scintillators.

Definition at line 295 of file VandleProcessor.cpp.

Here is the call graph for this function:
Here is the caller graph for this function:

§ ClearMaps()

void VandleProcessor::ClearMaps ( void  )
private

Clear the maps in anticipation for the next event

Definition at line 346 of file VandleProcessor.cpp.

Here is the caller graph for this function:

§ CorrectTOF()

virtual double VandleProcessor::CorrectTOF ( const double &  TOF,
const double &  corRadius,
const double &  z0 
)
inlinevirtual

Correct the time of flight based on the geometry of the setup.

Parameters
[in]TOF: The time of flight to correct
[in]corRadius: the corrected radius for the flight path
[in]z0: perpendicular distance from the source to bar
Returns
True if the retrieval was successful.

Definition at line 59 of file VandleProcessor.hpp.

Here is the caller graph for this function:

§ DeclarePlots()

void VandleProcessor::DeclarePlots ( void  )
virtual

Declare the plots used in the analysis

Reimplemented from EventProcessor.

Reimplemented in CrosstalkProcessor, and WalkVandleBetaProcessor.

Definition at line 80 of file VandleProcessor.cpp.

Here is the call graph for this function:
Here is the caller graph for this function:

§ FillVandleOnlyHists()

void VandleProcessor::FillVandleOnlyHists ( void  )
private

Fill up the basic histograms

Definition at line 351 of file VandleProcessor.cpp.

Here is the call graph for this function:
Here is the caller graph for this function:

§ GetBars()

BarMap VandleProcessor::GetBars ( void  )
inline
Returns
the map of the build VANDLE bars

Definition at line 65 of file VandleProcessor.hpp.

§ GetHasBig()

bool VandleProcessor::GetHasBig ( void  )
inline
Returns
true if we requsted large bars in the xml

Definition at line 71 of file VandleProcessor.hpp.

§ GetHasMed()

bool VandleProcessor::GetHasMed ( void  )
inline
Returns
true if we requested medium bars in the xml

Definition at line 69 of file VandleProcessor.hpp.

§ GetHasSmall()

bool VandleProcessor::GetHasSmall ( void  )
inline
Returns
true if we requested small bars in the xml

Definition at line 67 of file VandleProcessor.hpp.

§ PreProcess()

bool VandleProcessor::PreProcess ( RawEvent event)
virtual

Preprocess the VANDLE data

Parameters
[in]event: the event to preprocess
Returns
true if successful

Reimplemented from EventProcessor.

Reimplemented in CrosstalkProcessor.

Definition at line 170 of file VandleProcessor.cpp.

Here is the call graph for this function:
Here is the caller graph for this function:

§ Process()

bool VandleProcessor::Process ( RawEvent event)
virtual

Process the event for VANDLE stuff

Parameters
[in]event: the event to process
Returns
Returns true if the processing was successful

Reimplemented from EventProcessor.

Reimplemented in WalkVandleBetaProcessor, and CrosstalkProcessor.

Definition at line 199 of file VandleProcessor.cpp.

Here is the call graph for this function:
Here is the caller graph for this function:

§ ReturnOffset()

unsigned int VandleProcessor::ReturnOffset ( const std::string &  type)
private
Returns
Returns the appropriate offset based off the VANDLE bar type
Parameters
[in]type: The type of bar that we are dealing with

Definition at line 370 of file VandleProcessor.cpp.

Here is the caller graph for this function:

Field Documentation

§ bars_

BarMap VandleProcessor::bars_
protected

A map to hold all the bars.

Definition at line 74 of file VandleProcessor.hpp.

§ barStarts_

BarMap VandleProcessor::barStarts_
protected

A map that holds all of the bar starts.

Definition at line 76 of file VandleProcessor.hpp.

§ decayTime_

double VandleProcessor::decayTime_
protected

the time of the decay

Definition at line 80 of file VandleProcessor.hpp.

§ geSummary_

DetectorSummary* VandleProcessor::geSummary_
protected

The Detector Summary for Ge Events.

Definition at line 77 of file VandleProcessor.hpp.

§ hasBig_

bool VandleProcessor::hasBig_
protected

True if big bars were requested in the Config.

Definition at line 86 of file VandleProcessor.hpp.

§ hasDecay_

bool VandleProcessor::hasDecay_
protected

True if there was a correlated beta decay.

Definition at line 79 of file VandleProcessor.hpp.

§ hasMed_

bool VandleProcessor::hasMed_
protected

True if medium bars were requested in the Config.

Definition at line 87 of file VandleProcessor.hpp.

§ hasSmall_

bool VandleProcessor::hasSmall_
protected

True if small bars were requested in the Config.

Definition at line 85 of file VandleProcessor.hpp.

§ numStarts_

unsigned int VandleProcessor::numStarts_
protected

The number of starts set in the Config File.

Definition at line 89 of file VandleProcessor.hpp.

§ plotMult_

double VandleProcessor::plotMult_
protected

The resolution multiplier for DAMM histograms.

Definition at line 82 of file VandleProcessor.hpp.

§ plotOffset_

double VandleProcessor::plotOffset_
protected

The offset multiplier for DAMM histograms.

Definition at line 83 of file VandleProcessor.hpp.

§ starts_

TimingMap VandleProcessor::starts_
protected

A map to to hold all the starts.

Definition at line 75 of file VandleProcessor.hpp.


The documentation for this class was generated from the following files: